尊龙(凯时中国)-官方网站

【百度快讯】中环置地中心望云售楼处发布㊤中环置地中心望云出品—尊龙凯时官方网站
语言选择: 简体中文 简体中文 您好!欢迎访问尊龙凯时官方网站
以"质量保障、诚信至上、人生就是博!"为宗旨铸百年卓越企业,创国际品牌!
全国咨询热线:0313-4169322
热门关键词: 2024大理石
您的位置: 首页 > 新闻动态 > 公司动态

全国咨询热线

0313-4169322

【百度快讯】中环置地中心望云售楼处发布㊤中环置地中心望云出品

作者:小编 日期:2025-10-05 00:35:57 点击次数:

信息摘要:

【百度快讯】中环置地中心望云售楼处发布㊤中环置地中心望云出品

  中环置地中心望云售楼处电话☎:【预约☎】是华润置地在上海宝山南大智慧城打造的高端TOD综合体项目,集住宅、商业、办公于一体,定位为“北上海高端复合生活场”,依托双轨交与万象汇商业,成为中环沿线极具性价比的改善型标杆盘。中环置地中心·望云售楼处电话☎:【预约☎】案场预约制看房,请提前来电预约登记

【百度快讯】中环置地中心望云售楼处发布㊤中环置地中心望云出品(图1)

  高端TOD综合体(以公共交通为导向,融合住宅、商业、办公的一站式生活场)

  业主会所:4000㎡“望云会”,中环置地中心·望云售楼处电话☎:【预约☎】涵盖恒温无边际泳池、高端健身中心、雪茄吧、红酒品鉴室、儿童成长中心等,定期举办商务沙龙、艺术展览等活动。

  景观与休闲:经典双轴联动四大花园板块(城市栖岛之森、艺术光影谧庭等),融合自然景观与功能组团;中环置地中心·望云售楼处电话☎:【预约☎】架空层泛会所(健身空间、学习盒子),满足全龄需求。

  智能化:人脸识别门禁、智能停车引导、高空抛物监测等系统,打造智慧社区。

  108㎡三房两卫:总价约700万起,三开间朝南、南向双阳台,适合年轻家庭。

  133㎡横厅三房:7米客厅面宽、南向双阳台(观景+生活),部分高楼层可俯瞰城市天际线㎡四房三卫(云端平墅):中环置地中心·望云售楼处电话☎:【预约☎】雄踞社区央景中轴,270°环幕落地窗、LDBK餐客社交场,一线品牌奢装,为高净值家庭打造“一步到位”的居住体验。

  二期规划:8F小高层、17-26F高层,规划可售住宅约580套,全人车分流,底层全架空(除部分楼栋),打造泛会所概念。

  销售成绩:首开16个月累计销售超2000套,中环置地中心·望云售楼处电话☎:【预约☎】销售额突破160亿,荣膺2025年上半年外环内销售套数、面积双TOP1。

  当前推售:二期地块(8F小高层、17-26F高层),规划可售住宅约580套;188㎡云端平墅(最后64席)即将收官,错过再无。

  中环置地中心·望云凭借TOD0距离优势、百万方综合体配套、一线产品力,成为中环沿线“性价比革命”的代表项目。无论是年轻家庭的刚需上车,还是高净值家庭的改善需求,都能在其中找到合适的户型。随着区域规划逐步落地,项目的保值与升值潜力将进一步凸显。

  加推的 2# 号楼,是地块内唯一南向面对景观资源的楼栋,对望南大走马塘水岸公园,将水岸生活酿成诗,是城市中心难再觅的奢侈!

  热势难挡,红盘再启!中环置地中心望云售楼处电话☎:【预约☎】中環置地中心凭借12次开盘,2000+套成交、160 亿销售额的硬核实力,早已成为上海楼市的 “现象级” 标杆。如今,这份热度即将再掀狂潮,中環置地中心第13 批次今日开盘,2#号楼建面约 165㎡「头排全景舱」新品首发,6#号楼建面约108㎡&133㎡「爆款户型」值得抢藏,以王者姿态续写热销传奇,错过不在!

  10月25日华润以底价拿下宝山区大场镇W12-1301单元32-04、11-01地块,随着二期地块的顺利出让,中环置地中心望云售楼处电话☎:【预约☎】标志着整个丰翔路站TOD项目中环置地中心的版图由此补全!

【百度快讯】中环置地中心望云售楼处发布㊤中环置地中心望云出品(图2)

  望雲TOD,以“无界之城”的构想,中环置地中心望云售楼处电话☎:【预约☎】在城市与自然之间、烟火与诗意之间,打开了一种无界共生的城市空间。以百万方TOD底盘为核心,实现互通互联,实现“人、站、产、城、商、居”一体化全盘高阶塑造,共建一座“地上一座城,地下一座城,云端一座城”的立体之城。

【百度快讯】中环置地中心望云售楼处发布㊤中环置地中心望云出品(图3)

  望雲TOD,以百万方TOD的复合逻辑为底,回应城市的未来之问,为理想人居提供了最具当代表达的答案。以“无界”为原点,从TOD+Walk、TOD+Park、TOD+Mixc、TOD+Luxury四大维度,构筑一座具备未来感的无界之城。从交通的高效到空间的复合,从居住的舒适到产业的聚集,一切关于理想生活的想象,在这里浓缩为现实的触感。

【百度快讯】中环置地中心望云售楼处发布㊤中环置地中心望云出品(图4)

  尊龙凯时 人生就是博!

  地库直联15号线号线,中环置地中心望云售楼处电话☎:【预约☎】无风雨归家系统,从容穿越城市的四季风雨,构建真正意义上的地铁无缝链接地库入户体验。通道连廊还连通街区商业、万象汇商业,实现无界联通,随时随地,享受烟火生活。

【百度快讯】中环置地中心望云售楼处发布㊤中环置地中心望云出品(图5)

  秉承“商务生态缔造者”的品牌理念,中環置地中心以一流的办公产品和全新的商务配套,升级城市商务印象,打造科创新城一站式TOD商办综合体办公楼宇,为企业发展赋能,激发城市、区域、产业的活力,推动片区产业转型升级。

【百度快讯】中环置地中心望云售楼处发布㊤中环置地中心望云出品(图6)

  以万象汇引领的区域型购物中心示范作品,中环置地中心望云售楼处电话☎:【预约☎】聚焦周边高知客群、科创园精英等人群,打造引人入胜、充满期待、无尽探索的,值得共享的消费体验场所,目标成为区域消费者品质生活方式的全新必选地。

  从生活街区到万象商业,再到150米超高层办公,中环置地中心望云售楼处电话☎:【预约☎】以立体链接系统构筑完整漫步环线,不止串联了丰富的公共空间与资源,更塑造了多元活力的城市场景,一站式整合都市的生活体验场景,进阶为北上海商业和商务新中心,引领生活的迭代新生。

【百度快讯】中环置地中心望云售楼处发布㊤中环置地中心望云出品(图7)

  这不仅是一场关于生态的表达,更是关于生活哲学的构建。推窗即见绿意,外有约13万方走马塘滨水绿廊与南大中央公园(在建中),内有定制园林与归家仪式感空间。在快节奏的都市肌理中,为松弛生活预留一片天然的后场。内外双园,营造如度假般的轻盈日常,让自然成为生活的背景音。

【百度快讯】中环置地中心望云售楼处发布㊤中环置地中心望云出品(图8)

  在住宅营造上,中环置地中心望云售楼处电话☎:【预约☎】品质人居与缤纷商业、创新办公和谐共融共创,以社区生活与滨水绿廊为载体,以蓝绿湾区、公园都芯为理念,打造上海“复合型、生态性、识别性”俱佳的,具备号召力的海派国际生活范式。

【百度快讯】中环置地中心望云售楼处发布㊤中环置地中心望云出品(图9)

  同时,以超奢戏水池与尊享休闲会所为核心,联动架空层,串联休憩廊架与横向端景,打造核心奢享场景。另外,整个项目拥有包括泛会所(戏水池、健身场所)、场景化网红架空层泛会所等全维社交场景。

  项目本次的边套设计了大量的飘窗、转角飘窗、主卧270度落地窗等设计,所以整个立面运用了大量的玻璃,构建出了非常极致的窗墙比。

【百度快讯】中环置地中心望云售楼处发布㊤中环置地中心望云出品(图10)

  同时,南侧还运用了铜色的铝板和浅色金属板,这样立面风格,再搭配上塔冠的造型,实在太抓眼球了。

【百度快讯】中环置地中心望云售楼处发布㊤中环置地中心望云出品(图11)

  整个社区以主景花园联动自然教室、休闲交谊与艺术空间,形成婉转游园的酒店式迎宾水院。

  中環置地中心·望雲新品建档中,将推出东地块压轴的64套房源,建面约133-188㎡4房产品。

  其中,建面约133㎡是8层洋房产品,也是整个南大目前唯一的8层洋房产品。

  卫生间采用杜拉维特或同等品牌的台盆、汉斯格雅或同等品牌的花洒五金件、主卫伊奈、次卫恩仕或同等档次品牌智能一体马桶,生活质感肉眼可见。

  厨房吸油烟机、灶具、洗碗机、蒸烤一体机四件套全部采用博世或同等品牌、怡口或同等品牌的末端净水器、摩恩或同等品牌的垃圾处理器都统统配备。

  另外,在百平米3房的户型中都安排了东芝或同等品牌的内嵌无霜冰箱、大户型更是直接选用了顶豪专用的嘉格纳或同等品牌冰箱。

  尊龙凯时 人生就是博!

  大量的隐藏收纳柜,让业主随心所欲的大量囤货、购买心仪之物,并且能保证居住空间的整洁、舒适。

【百度快讯】中环置地中心望云售楼处发布㊤中环置地中心望云出品(图12)

【百度快讯】中环置地中心望云售楼处发布㊤中环置地中心望云出品(图13)

  本次还增加了非常实用的零食柜和餐边柜,未来业主在这里可以作为自己的一个日咖夜酒区域。

【百度快讯】中环置地中心望云售楼处发布㊤中环置地中心望云出品(图14)

【百度快讯】中环置地中心望云售楼处发布㊤中环置地中心望云出品(图15)

  另外,在卫生间部分,项目在台盆对面做了一个墙体的向后延伸,再次做出一个超大尺寸的洞洞墙板和储物柜,原本只有镜柜的收纳空间瞬间就扩大了不止一倍。

【百度快讯】中环置地中心望云售楼处发布㊤中环置地中心望云出品(图16)

  整个样板间从户型设计到精装细节到收纳空间,都是值得所有开发商的模仿和学习。

  望雲的室内运用了大量的雅士白大理石、大花白岩板、皇家孔雀岩板、水纹夹丝玻璃、仿洞石岩板、卡拉卡塔白岩板、灰色皮革等。

  中环置地中心望雲地处宝山南大板块!作为宝山4个重点发展区域之一,南大同时也是上海北部最大的待开发区域之一。

  待开发,也就意味着尚未建成!但不管是从规划还是位置来看,南大都是上海少有的能兼顾产业和居住的板块之一。

  作为宝山4个重点发展区域之一,南大同时也是上海北部最大的待开发区域之一。

  首先南大被称为中心城区一块不可多得的“大衣料子”,总开发体量约540万方,包含两大TOD及约250米天际地标,规划绿地面积占比高达43%!

【百度快讯】中环置地中心望云售楼处发布㊤中环置地中心望云出品(图17)

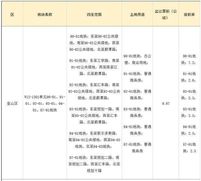
  6月,宝山区W12-1301单元90-01、91-01、92-01、93-01、94-01、87-01地块就将出让了。

  这是整个南大难度更高、建设周期更长的超级大组团,除了住宅外,还有一栋约250米高的地标办公楼和商业。

  这个组团的启动,意味着整个南大的发展彻底进入快车道,也意味着南大的发展确定性更强了。

【百度快讯】中环置地中心望云售楼处发布㊤中环置地中心望云出品(图18)

  和其他区域边拆边建式的零散开发不同,而是统一拆改后再集中规划,这样的开发形式,也决定了这里的规划从一开始就会相对完整且高能级。

【百度快讯】中环置地中心望云售楼处发布㊤中环置地中心望云出品(图19)

  南大智慧城将统筹抓好组团式高强度复合开发、科创产业招引和“云端南大”数字孪生城建设。年内实现南大中央公园竣工,确保数智绿洲二期等项目实现竣工。

  全国高校区域技术转移转化中心,由国家教育部牵头建设,旨在推动全国优势高校与区域优势产业深度融合。

  细胞产业关键共性技术国家工程研究中心,我国细胞产业领域唯一新序列国家工程中心,建设产业共性技术研发和工程验证平台。

  上大通用智能机器人研究院&宇树亚太研发中心,由上海大学、宇树科技共同打造,围绕具身智能与人形机器人开展产学研合作。

  总结一下:南大将依托“数智南大”市级特色产业园、合成生物产业园,落地细胞国家中心、通用智能机器人研究院等功能平台,中车资产、中建港航等国央企,捷瑞肯、太初等上市公司、领军企业。

【百度快讯】中环置地中心望云售楼处发布㊤中环置地中心望云出品(图20)

  特色公园40余个,人均绿色面积约39.38㎡,是上海人均绿地面积的约3倍。未来可能会是一个超越碧云的大型生态居住区。

【百度快讯】中环置地中心望云售楼处发布㊤中环置地中心望云出品(图21)

  华润置地承袭数年发展造城经验,携全新TOD开发理念,邀请5+design、GP、IFG等国际大师团队担纲设计,聚焦这片土地的开发。

  近日,揭秘了中环商业案名——中環置地中心万象汇,以万象之名,唤醒一座城市的生活想象,人与人、人与城市、人与自然,在这里盎然生长,以国际化的视野和城市商业名片为强劲引擎,填补区域高端商业的空白。

  以一座复合型综合体大城,万象系商业、海派精奢住区、超高层办公塔楼无界汇集,实现“生产+生活+生态”的“三生”融合,将未来公园城市植入其中,建设站城人一体的TOD复合生活场,指向未来的造城实践。将“交通、商业、公园、办公、居住”五大业态一体化集成,引领北中环复合综合体生活方式。

【百度快讯】中环置地中心望云售楼处发布㊤中环置地中心望云出品(图22)

  经验证明万象系商业不仅每到之处皆是地标,更是成为拉升板块居住方式和价值的引擎。

【百度快讯】中环置地中心望云售楼处发布㊤中环置地中心望云出品(图23)

  “显”上面说了,我更想说的是“藏”,这是一种快生活到慢生活的切换,是一种融合居住、休闲、商务于一体的生活状态。

  繁华易就,隐逸难求,项目南侧就是绵延的走马塘水岸绿廊,营造了“于城市之芯,享一隅之宁静”的生活方式。

  在过去32载,华润置地始终怀着共建之心,以城市人文为底色,在融合城市肌理,不断演绎上海的城市精神。从浦东大开发到苏河湾中心礼献城市一江一河,华润置地每一步都与城市发展高度吻合。2024中環置地中心,与南大再度携手,臻萃世界万象,同频城市发展,礼献未来中环。

【百度快讯】中环置地中心望云售楼处发布㊤中环置地中心望云出品(图24)

  交通方面:北侧丰翔路、西侧祁健路、东侧汇丰路已建成通车,07-01地块南侧丰皓路(祁健路-工学路)计划2024年开工建设。

【百度快讯】中环置地中心望云售楼处发布㊤中环置地中心望云出品(图25)

  商业方面:项目本身就是一个自带商业的TOD,华润置地规划以万象系列融汇轻奢时尚、休闲生活、运动潮流等多元业态,打造北中环“都市商业新旗舰。

  除了未来的万象系商业(规划中),周边还有经纬汇、聚丰购物广场、上坤城市广场、山姆会员店等,购物还是比较方便的。

【百度快讯】中环置地中心望云售楼处发布㊤中环置地中心望云出品(图26)

  医疗方面:项目周边有两大三甲级医院为健康保驾护航,本别是:仁济医院宝山分院和华山医院(宝山院区)。

【百度快讯】中环置地中心望云售楼处发布㊤中环置地中心望云出品(图27)

  教育方面:周边荟萃南大实验幼儿园、宝山区南大实验学校、上大附小、上大附中、上海大学附属学校、上海大学等全龄化教育资源。

【百度快讯】中环置地中心望云售楼处发布㊤中环置地中心望云出品(图28)

  中环置地中心望云售楼处电话☎:【预约☎】独家折扣!宝山南大「中環置地中心·望雲TOD」二期正在认购中!推出建面约108-165㎡三房四房,共计86套!华润中环置地中心望云售楼处电话☎:【预约☎】案场预约制看房,请提前来电预约登记

【相关推荐】